点击搜索
首页
部门职责
教育概况
大事记
学位评定委员会
学科专业委员会
工作动态
招生
招生信息
硕士招生
博士招生
历年分数线
招生简章
招生宣传
大学生夏令营
培养
培养方案
评奖评优
课程安排
辅导员队伍
学籍与教学管理
学风与学术道德
学位
学位工作
学科建设
联合培养
规章制度
招生
培养
学籍
学位
评奖
科研诚信
事务指南
生活指南
宿舍管理
医保报销
毕业离校
一卡通相关
首页
部门职责
教育概况
大事记
学位评定委员会
学科专业委员会
工作动态
招生
招生信息
招生简章
招生宣传
科创计划
培养
培养方案
评奖评优
课程安排
辅导员队伍
学籍与教学管理
学风与学术道德
学位
学位工作
学科建设
联合培养
规章制度
招生
培养
学籍
学位
评奖
科研诚信
事务指南
生活指南
宿舍管理
医保报销
毕业离校
一卡通相关
首页
>
通知公告
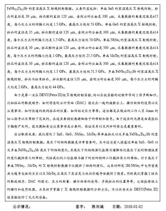
研究生陈刘城因公出国(境)事后公示表
作者:
2018-01-24
【打印】
【关闭】
附件下载:
联系我们
地址:
安徽省合肥市蜀山湖路350号合肥物质院档案馆楼
关注我们
科学岛研究生在线
官方公众号
科学岛研究生在线
官方视频号
科学岛研究生在线
官方抖音号
合肥物质院-研究生
官方B站号
科学岛研究生在线
官方小程序
科学岛研究生会
公众号