天气预报: 合肥研究院主页English旧版主页联系我们
科学岛新闻网
黄青课题组在灵芝抗癌药理研究方面取得进展
文章来源: 邵长胜 发布时间: 2020-08-18

  近期,中科院合肥研究院智能所离子束生物工程与绿色农业研究中心黄青研究员课题组在灵芝抗癌药理研究方面取得新进展,发现灵芝酸D可以同时诱导食管鳞癌细胞凋亡和自噬性细胞死亡。相关研究结果发表在药理研究的专业期刊Journal of Ethnopharmacology上 

  灵芝作为一种传统的中药已有两千多年的药用历史,并具有多种药用价值。其中,灵芝酸是灵芝中具有抗肿瘤、抑制细胞增殖等作用的重要药理成分,但是其具体作用机制还有许多不清楚的问题有待研究阐明。 

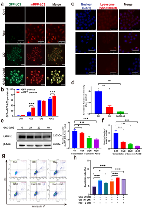
  近年来,黄青课题组一直开展灵芝育种及功能开发研究。本研究主要围绕灵芝酸对癌细胞的作用机制进行,结果表明,灵芝酸在不同的作用时间和不同剂量上都会显著降低食管鳞癌细胞的细胞活力,并且随着剂量的增加显著阻断细胞周期在G2/M期(图1)。灵芝酸不仅可以诱导凋亡(图2),同时还可以诱导细胞自噬的发生(图3)。通过检测自噬的标志蛋白(LC3P62Beclin-1),显示灵芝酸可以增加自噬小体的表达。通过自噬双荧光标记(GFP-RFP-LC3)方法进一步检测自噬流时,发现灵芝酸可以阻断自噬流,通过阻断自噬小体和溶酶体的融合,造成自噬性细胞死亡。 

  进一步分析发现,灵芝酸降低了溶酶体膜蛋白(LAMP-2)的表达,使用Mito-tracker荧光探针标记溶酶体发现灵芝酸中和溶酶体酸性,结果导致溶酶体无法与自噬小体融合,造成自噬流的阻断导致细胞死亡(4)。同时也发现灵芝酸与氯喹的联合使用,能较显著的增加细胞凋亡比例。通过加入caspase蛋白的抑制剂(Z-VAD-FMK)后分析细胞活力、caspaseLC3等表达变化,进一步验证了灵芝酸可以诱导自噬性细胞死亡的发生。在分子水平上,灵芝酸通过介导PI3K/AKT/mTOR通路,降低AKT蛋白磷酸化水平引发caspase通路的细胞凋亡,同时降低mTOR蛋白磷酸化水平诱导自噬发生,造成自噬流阻断,产生自噬性细胞死亡(图5)。该项研究为灵芝酸作为抗肿瘤佐剂应用于食管鳞癌的治疗提供了理论依据和支持。 

  该研究工作得到国家自然科学基金以及横向课题等资金支持。 

  文章链接:https://www.sciencedirect.com/science/article/pii/S0378874120330956#undfig1 

        

  1:灵芝对食管鳞癌细胞的细胞活力和细胞周期的影响 

    

   

  2:灵芝酸引起食管鳞癌细胞凋亡 

   

  3:灵芝酸诱导自噬性细胞死亡 

   

  4:灵芝酸通过影响溶酶体的功能导致自噬流阻断 

   

  5a:灵芝酸诱导食管鳞癌细胞凋亡和自噬性细胞死亡的总示意图   b:灵芝酸阻断自噬流造成自噬性细胞死亡的示意图 

   
  • 科学岛报
  • 科学岛报
  • 科学岛报