根据《中国科学院关于加强科研项目关联业务管理的暂行规定》(科发条财字〔2015〕125号)、《中国科学院合肥物质科学研究院关于加强科研项目关联业务管理的实施细则》(科合院发资字〔2021〕8号)、《合肥研究院加强关联业务管理暂行办法》(科合院发资字〔2022〕1号)、《合肥物质院加强关联业务管理补充规定》(科合院发资字〔2025〕1号)要求,现就委托合肥科聚高技术有限责任公司作为牵头单位进行TF绕组绝缘制造的关联业务做公示。
一、关联业务概述
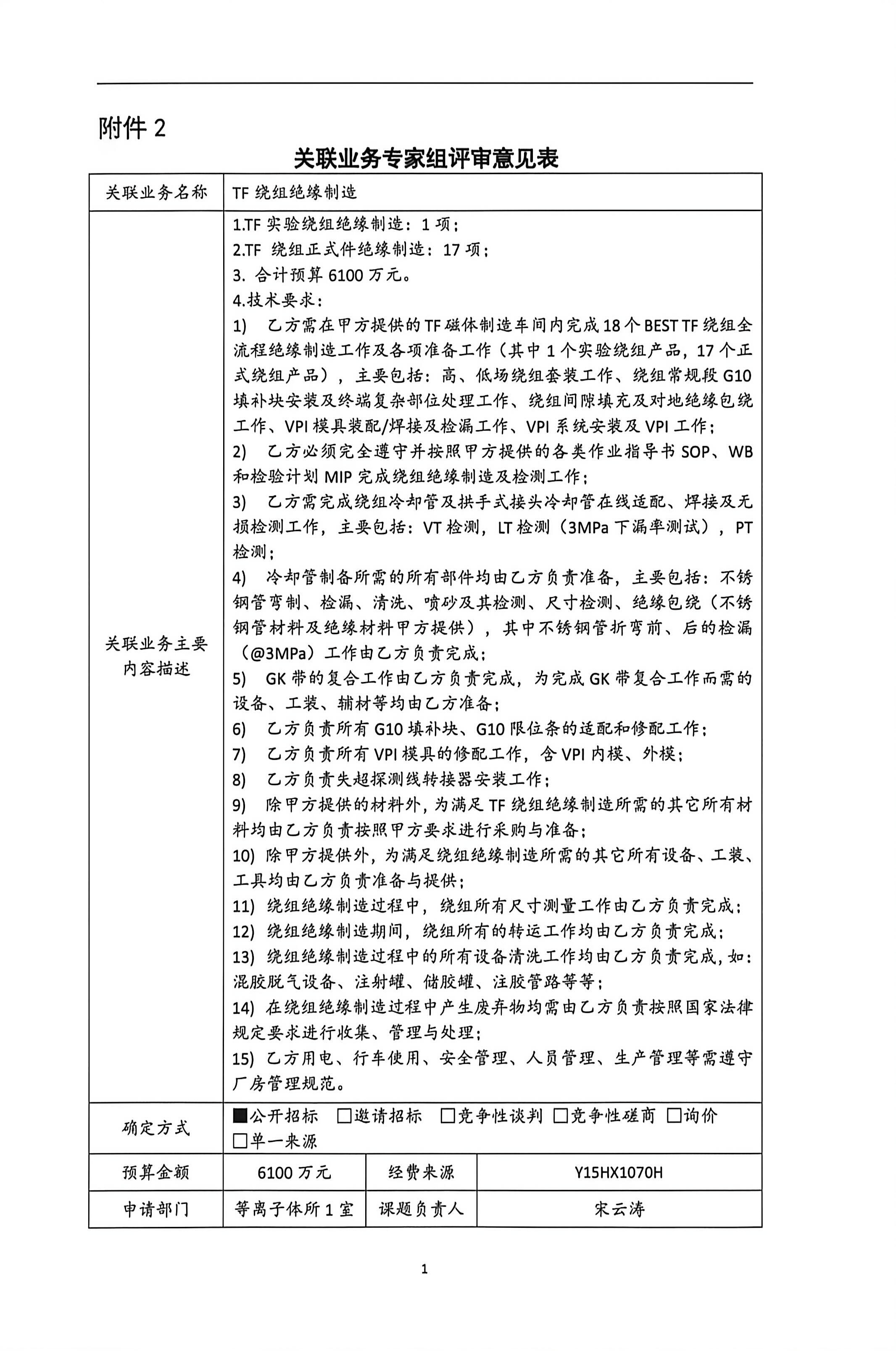
中国科学院合肥物质科学研究院等离子体物理研究所宋云涛老师委托合肥科聚高技术有限责任公司作为牵头单位进行TF绕组绝缘制造。BEST TF低场绕组由LF1和LF2两个子绕组绕组上下堆叠而成,高场绕组由单个H绕组构成,其中高场绕组由高性能Nb3Sn导体绕制而成,低场绕组由ITER级Nb3Sn导体绕制而成。匝间绝缘包绕作为磁体绕组的关键性工序,TF绕组匝间绝缘主要包含高、低场绕组匝间绝缘、层间绝缘、饼间绝缘的包绕、安装、铺设等。合肥科聚高技术有限责任公司自然人股东包括合肥科学岛控股有限公司,持股比例100%,本次采购构成关联业务交易。
二、关联业务方介绍
1、名称:合肥科聚高技术有限责任公司
2、企业性质:有限责任公司
3、注册地:合肥
4、注册资本:2000万人民币
5、经营范围:工程和技术研究和试验发展;自然科学研究和试验发展;技术服务、技术开发、技术咨询、技术交流、技术转让、技术推广;电工器材制造;机械电气设备制造;电子产品销售;工业控制计算机及系统制造;工业自动控制系统装置制造;工业自动控制系统装置销售;机械设备租赁;运输设备租赁服务;租赁服务(不含许可类租赁服务);会议及展览服务;物业管理;人力资源服务(不含职业中介活动、劳务派遣服务);货物进出口;技术进出口;进出口代理;以自有资金从事投资活动(除许可业务外,可自主依法经营法律法规非禁止或限制的项目)许可项目:住宿服务;劳务派遣服务。
6、注册时间:1995年7月6日
三、关联业务事项的主要内容
1、TF实验绕组绝缘制造:1项,价格592万元;
2、TF 绕组正式件绝缘制造:17项,价格5457万元;
3、合计人民币金额6049万元。
四、公示期及意见反馈
公示期:2026年03月26日---2026年04月01日
任何单位或个人如对上述公示内容有异议或其他问题,均可以邮件或者书面形式(一般要求署名)向相关部门提出。
业务部门联系方式:电子邮箱:xinhb@hfcas.ac.cn 联系电话:65590228
监督部门联系方式:电子邮箱:jianshen@hfcas.ac.cn 联系电话:65591218
中国科学院合肥物质科学研究院
资产与条件保障处
二〇二六年三月二十六日



Copyright © 2019 hfcas.ac.cn All Rights Reserved 中国科学院合肥物质科学研究院 资产与条件保障处 版权所有 皖ICP备 05001008
地址:安徽省合肥市蜀山湖路350号1110信箱 邮编:230031 电话:0551-65593322 电邮:pzhao@ipp.ac.cn