关于2019年夏季学位论文答辩日程安排的通知

各位研究生导师、各位同学: 

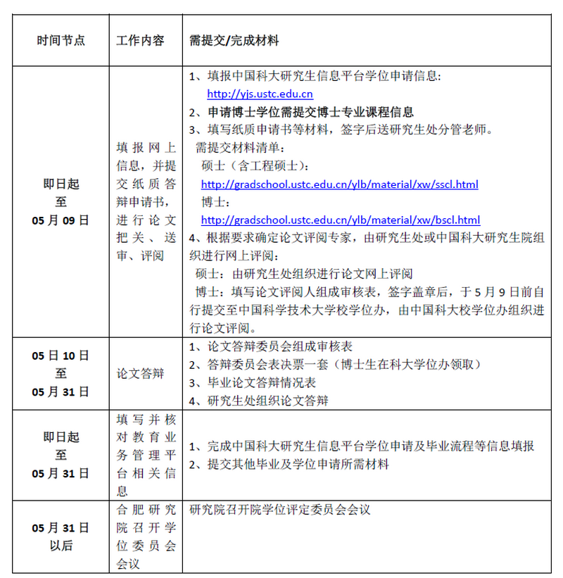
2019年夏季毕业研究生学位论文答辩工作即将开始,具体时间节点安排如下:  

中国科学技术大学学籍

中国科学院大学学籍

研究生处

2019年4月8日

 
附件下载:

    联系我们

    地址:

    安徽省合肥市蜀山湖路350号合肥物质院档案馆楼