研究院首页
财务处首页
部门职责
岗位分工
近期新闻
规章制度
业务流程
通知公告
下载中心
图片新闻
公积金
公务卡
下载专区
业务流程
规章制度
工作动态
通知公告
部门介绍
联系方式
地址:
合肥市蜀山湖
路350号2号楼
邮编:
230031
电话:
传真:
0551-65591501
您现在的位置:
首页
>
财务处
>
OLD
>
公务卡
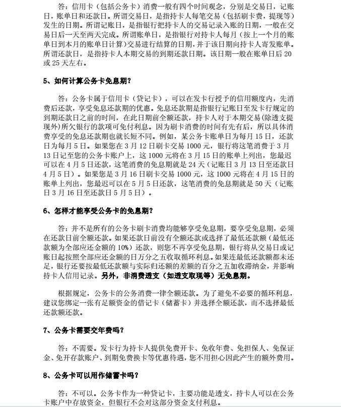
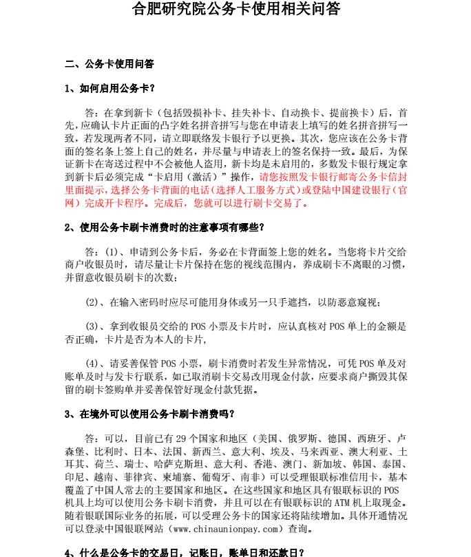
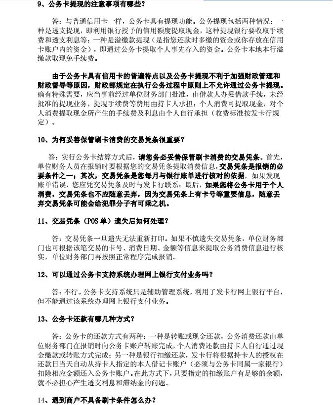
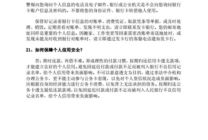
合肥研究院公务卡使用问答
发表日期:
2022-09-05
作者:
点击率:
【打印】
【
小
中
大
】
【
关闭
】
皖ICP备 050001008 中国科学院合肥物质科学研究院 版权所有
地址:安徽省合肥市蜀山湖路350号 邮编:230031 电话:0551-65591227 电子邮件:
czc@hfcas.ac.cn