近日,中国科学院合肥肿瘤医院肿瘤转化医学研究中心与安徽医科大学第二附属医院普外科合作发现一例罕见的同时携带APC和MLH1胚系突变的结直肠癌患者,并且研究了其肿瘤的体细胞突变特征,相关研究结果发表在遗传学领域知名期刊Genes & Diseases。
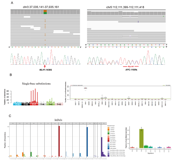
大约10%的结直肠癌是由于遗传的癌症易感基因突变导致。最常见的遗传性结直肠癌是家族性腺瘤性息肉病(Familial adenomatous polyposis)和遗传性非息肉性结直肠癌(Hereditary nonpolyposis colorectal cancer)。它们分别是由APC 基因和错配修复基因(MLH1,MSH2,MSH6和PMS2)胚系突变引起,APC 基因突变和错配修复基因突变同时遗传非常罕见。在这项研究中,项目合作团队在一个结直肠癌家族中通过全外显子组测序发现了一例20岁患有结直肠癌和多发性息肉病的患者同时携带APC 和MHL1基因胚系突变。研究团队进一步解析了该患者结直肠癌体细胞突变的特征,该患者肿瘤表现出高度的体细胞突变负荷(TMB),主要是碱基 C-T 的转换和5碱基的 InDels。由于肿瘤体细胞突变特征与年龄相关,因此推论APC 和 MLH1基因同时发生胚系突变可以加速基因组不稳定,从而促进肿瘤的早期发生和快速进展。
该研究得到了国家自然科学基金、合肥市医疗卫生研发项目和中科院合肥大科学中心“协同创新培育基金”等项目的支持。
文章链接:https://www.sciencedirect.com/science/article/pii/S2352304223000697

图1:一个结直肠癌家族的图谱和结直肠肿瘤的H&E染色。

图2:全外显子组测序发现该家族一位结直肠癌患者同时携带APC 和MHL1基因胚系突变,并且解析了该患者结直肠癌体细胞突变的特征。
