近期,医学物理中心辐射生物医学研究室在低温等离子体对人非小型肺癌A549细胞的基因表达谱和信号通路调控研究方面取得新进展,相关研究成果以Non-thermal plasma treatment alteredgene expression profiling in non-small-celllung cancer A549 cells为题发表在BMC Genomics上。
等离子体常被视为物质的第四态,主要用离子、电子及未电离的中性粒子组成,可分为高温等离子体和低温等离子体两种。近年来,低温等离子体在医学方面的研究和应用受到国内外广泛的关注,低温等离子体癌症治疗方面的基础研究工作不断被报道。
肺癌位居恶性肿瘤致死率首位。近年来随着空气污染加剧,我国肺癌发病率急剧攀升。低温等离子体处理是一种潜在的新型恶性肿瘤治疗方法,可以选择性的杀死肺癌细胞,抑制细胞增殖等,但是对于肺癌细胞内相关基因表达谱和信号通路的调控作用并未有研究。
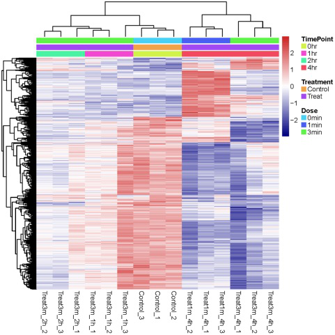
研究人员利用转录组微阵列芯片技术,对低温等离子体处理后A549肺癌细胞的基因表达谱开展了系统的分析,甄别出A549细胞被等离子体处理所特异性该表表达的基因,并利用常规的生物学方法(实时荧光定量PCR技术和蛋白免疫印迹技术)进行了验证;另外,通过生物信息学技术分析,廓清了等离子处理对MAPK、TNF、P53等信号通路的调控。
该研究成果首次利用微阵列芯片技术,大规模系统分析了等离子体处理所引发的复杂的基因表达谱变化情况,以及细胞这一最小的生命单位对等离子处理的生物信号调控响应情况,建立了等离子体生物效应研究的“大数据”库研究基础,为后续的相关研究提供了理论指导。
等离子体处理后差异表达基因热图(heatmap)
低温等离子体处理后对细胞信号通路的影响
