重器巨帙, 融合开放。
董铺湖畔, 蜀山之侧, 以科学为名, 立创新高地。
博学之,审问之, 慎思之,明辨之, 笃行之。
与强者为伍, 与智者同行。 科学岛欢迎您!
海纳百川, 有容乃大。
组织是“形”,思想是“魂”。
传播科学知识, 弘扬科学精神。
及时公开, 准确公开, 合规公开。
近期,中科院合肥研究院固体物理研究所刘长松研究员课题组科研人员与中科院合肥研究院等离子体物理研究所、中科院近代物理研究所科研人员合作,围绕聚变堆面向等离子体材料和结构材料中氢、氦和嬗变原子的微观行为开展了理论模拟研究...
近期,固体所李广海研究员课题组在高性能紫外光探测薄膜器件方面取得进展,相关结果发表在ACS Applied Materials & Interfaces(ACS Appl. Mater. Inter. 9, 28737 (2017)),并申请国家发明专利2件。紫外探测器在空间天文望远镜、军事...
中科院合肥研究院等离子体物理研究所承担的重庆科学技术研究院用于磁分离3.5T高温超导磁体项目,于9月1日完成通电测试并顺利通过项目验收。该磁体主要用于磁选,磁选作为一种物理选矿方法,由于其洁净无污染,在工业上得到广泛应用。H...
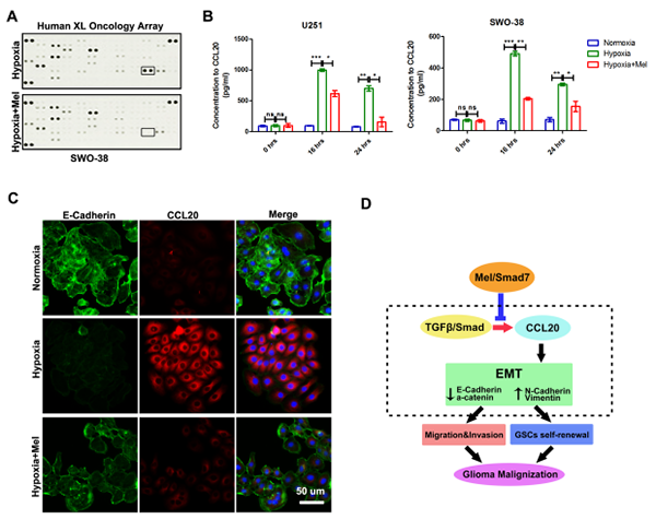
近期,医学物理中心方志友研究员课题组,在脑胶质瘤微环境研究方面取得重要进展,相关结果以Melatonin attenuates hypoxia-induced epithelial-mesenchymal transition and cell aggressive via Smad7/ CCL20 in glioma为题发表在肿瘤...
近期,固体所刘长松研究员课题组在辐照效应模拟软件开发与辐照损伤自修复机理研究方面取得新进展,课题组李祥艳等自主开发了一套纳米晶材料辐照损伤跨尺度模拟软件,利用上述软件,李祥艳、许依春等与等离子体所科研人员合作,在钨纳...