天气预报: 合肥研究院主页English旧版主页联系我们
科学岛新闻网
黄青课题组揭示线粒体发生过程与细胞凋亡的关系
文章来源: 邵长胜 发布时间: 2021-09-03

  近日,中科院合肥研究院智能所离子束研究中心黄青研究员课题组在凋亡细胞中线粒体发生过程的研究方面取得重要进展,研究发现在辐射引起的细胞凋亡的早期过程中线粒体生物发生有明显增强,并且指出生物过程观察对于研究生物效应的重要性。相关研究成果以“In-situ observation of mitochondrial biogenesis as the early event of apoptosis”为题发表在iScience上。 

  线粒体生物发生是细胞对可能引起能量需求增加的外部压力的生理反应,对于维持细胞稳态方面具有重要意义。以往研究表明线粒体生物发生通常可以抑制细胞凋亡,但是对于凋亡细胞的早期是否有线粒体生物发生或变化情况并不清楚。这需要对细胞凋亡过程中线粒体的变化进行实时观测。 

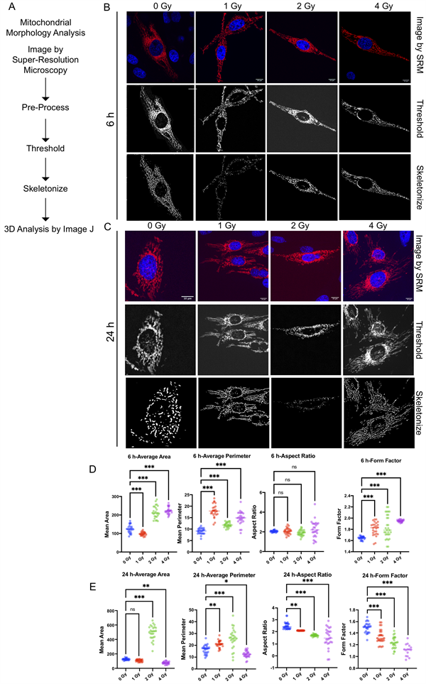
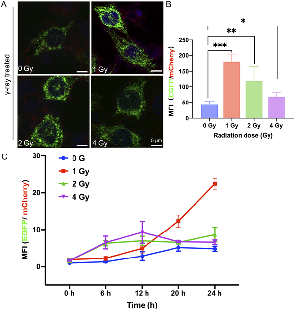
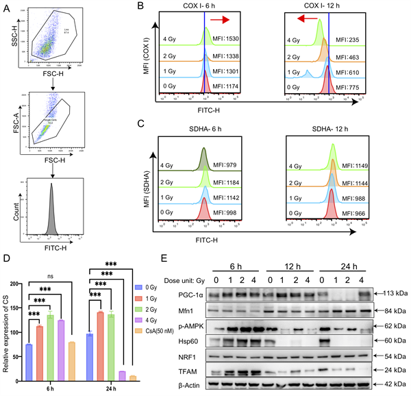
  为此,课题组研究人员构建了一个双荧光报告系统(GFP靶向定位于线粒体cox8,mCherry靶向细胞核基因actin),它可用于实时原位观测线粒体变化(图1)。将该系统运用电离辐射引起细胞凋亡的过程观测中,通过观测双荧光蛋白的荧光比值变化,由此判断线粒体变化(图2)。研究中,他们不仅检测了细胞活力、凋亡、细胞周期、线粒体生物发生(图3)、DNA损伤修复蛋白等,还对线粒体动态变化过程(线粒体稳态检测指标、线粒体质量、线粒体形态、线粒体自噬等)进行了仔细分析(图3-6)。

       基于对细胞过程的观测,他们发现在辐射凋亡细胞早期阶段,线粒体生物发生有明显增强,即在一定条件下早期阶段细胞线粒体生物发生与后期发生的细胞凋亡具有正相关性,修正了以往笼统认为两者之间负相关性的观念。 

  因此,这项工作不仅提供了一种研究线粒体生物发生过程的有效方法,同时还展示了如何在正确的时间点上正确评估生物效应,突出了对活细胞动态过程观察的重要性。 

  该研究工作得到国家自然科学基金重点项目的资金支持。 

  文章链接:https://doi.org/10.1016/j.isci.2021.103038 

   

  1双荧光蛋白报告系统的构建 

   

  2通过双荧光报告系统原位观察电离辐射生物效应 

   

  3辐射后与线粒体生物发生有关的关键蛋白的分析 

   

  4辐照对线粒体质量的影响分析 

   

  5: 细胞辐照6小时和24小时后线粒体形态的分析 

   

  6:机制示意图 

   
  • 科学岛报
  • 科学岛报
  • 科学岛报