近日,中科院合肥研究院健康所方志友研究员和陈学冉副研究员(中科院青年创新促进会成员)课题组在寻找恶性胶质瘤放射增敏的新靶点方面取得新进展,成果发表在放疗红皮杂志International Journal of Radiation Oncology Biology Physics上。
由于恶性胶质瘤手术存在难以彻底切除病灶、对化疗药物不敏感、放射抗性显著及缺乏增敏药物等问题,恶性胶质瘤患者的预后仍然较差,绝大多数肿瘤在放疗野内仍会复发和进展。因此,寻找恶性胶质瘤放射增敏的新靶点,进一步提高恶性胶质瘤的放疗效果,具有十分重要的临床意义。
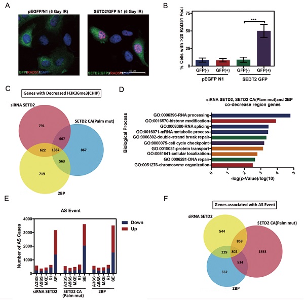
该研究团队通过对近十年相关文献检索以及整理,总共收集402个基因,涉及人类肿瘤辐射敏感调控分子机制。研究发现,由ZDHHC(zinc finger DHHC domain)结构域蛋白家族所介导的棕榈酰化修饰与恶性胶质瘤细胞的发生、局部的浸润及预后有着相当密切的关系。进一步研究发现,肿瘤辐射敏感调控因子中有126个基因所编码的蛋白能够或具有潜在的棕榈酰化修饰。其中,辐射敏感调控中处于关键位置的SETD2蛋白我们首次通过质谱及生化分析,证实能够被S-棕榈酰化修饰。SETD2是一种组蛋白赖氨酸N端甲基化转移酶,其修饰产物H3K36me3在同源重组修复以及DNA错配修复中具有重要作用,从而参与基因的调节以及维持基因组稳定性。
本项研究工作在肿瘤治疗手段上从辐射增敏、生物学功能上从DNA损伤应答以及分子调控机理上从蛋白翻译后修饰这一系列研究角度出发,以胶质瘤标本、胶质瘤细胞系及PDX移植瘤模型作为实验对象,解析了SETD2的S-棕榈酰修饰在DNA损伤应答及胶质瘤辐射敏感性中的作用,以及靶向小分子化合物的筛选和疗效评估。基于此,揭示了SETD2棕榈酰化分别通过H3H3K36me3-ATM信号及mRNA可变剪切两个途径在DNA损伤修复及胶质瘤敏感性中的功能作用,建立胶质瘤中蛋白棕榈酰化修饰、甲基化修饰、转录因子和信号传导等分子调控网络,从细胞损伤应答及蛋白翻译后修饰调控两方面寻找胶质瘤抵抗治疗和患者预后不良的根源,为防治胶质瘤复发和恶化提供新思路。
该研究工作获得了国家自然科学基金、中科院青促会、合肥物质中心等项目的支持。
文章链接 :https://www.sciencedirect.com/science/article/pii/S036030162200164X

S-棕榈酰修饰介导SETD2调控的甲基化活性和RNA可变剪切