2012年12月2日,世界权威科技杂志《自然》(Nature)发表了中科院强磁场科学中心王俊峰研究员课题组和中科院上海生科院生物化学与细胞生物学研究所许琛琦研究员课题组合作完成的最新科研成果:钙离子通过改变磷脂的电荷属性调控T细胞受体活化(Ca2+ regulates T-cell receptor activation by modulating the charge property of lipids)。
T细胞介导的细胞免疫是人体免疫系统的重要组成部分,它可以通过其表面的一些受体识别外界抗原物质,将刺激信号传导至胞内并指挥其他免疫细胞进行免疫应答。T细胞信号通路的研究可以帮助人们了解机体免疫系统的生理功能,同时对相关疾病的研究具有重要现实意义。
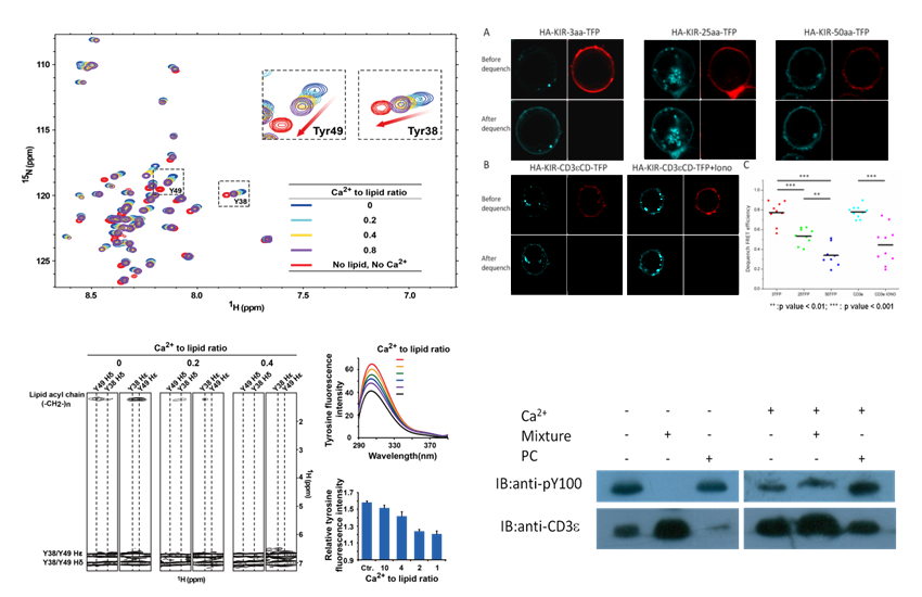
近年来,T细胞信号通路胞内部分已经研究的较为透彻,但是外界抗原刺激信号如何跨膜传导至胞内仍然是没有完全解决的难题。通过一系列实验手段,王、许课题组发现钙离子可以减弱T细胞受体中亚基蛋白CD3分子与细胞内膜酸性磷脂分子间的电荷相互作用,使酪氨酸信号模体(ITAMs)的磷酸化位点暴露于细胞质环境中,促进其磷酸化,引起胞内进一步的免疫应答反应。钙离子在T细胞受体磷酸化过程中的这种正反馈调控作用可以放大初始的T细胞受体活化信号,使胞外的刺激信号跨膜传导至胞内,提高T细胞对外界抗原刺激的敏感性。
这项工作不仅填补了T细胞信号跨膜传导研究的空缺,完善了T细胞受体的磷酸化模型,更重要的是丰富了生物体内钙离子的生理功能。传统的观点认为钙离子的第二信使作用主要是通过结合钙调蛋白实现的,该文章首次提出了钙离子可以通过调控生物膜与膜蛋白质之间的相互作用发挥生理功能。这种调控途径不仅存在于T细胞受体和免疫受体信号通路中,在其他众多生物过程的信号通路中也可能发挥重要功能。
值得一提的是,该项研究充分利用了中科院强磁场科学中心的国家大科学工程实验装置,结合纳米碟(Nanodiscs)技术,建立了一种研究蛋白与膜相互作用的新方法。膜蛋白是生物膜功能的主要执行者,其与生物膜的相互作用一直以来是相关研究的热点问题;但局限于相关结构生物学检测手段较为单一,以及体外模拟真实磷脂双分子层的类脂环境等困难,也是长期以来的研究难题。核磁共振技术是能够提供水溶液中大分子原子分辨率结构信息的唯一手段,在研究大分子间的弱相互作用及其动力学性质方面具有独特的优势。结合核磁共振与Nanodiscs技术,王俊峰研究员课题组已经在蛋白与生物膜相互作用的多项研究中取得了重大进展。
中科院强磁场科学中心和中科院上海生科院生物化学与细胞生物学研究所是文章的共同通讯单位。强磁场科学中心王俊峰研究组成员毕允晨与生物化学与细胞生物学研究所许琛琦研究组成员施小山和杨巍为文章的并列第一作者,清华大学刘万里研究组也参与了合作研究。
文章链接:http://www.nature.com/nature/journal/vaop/ncurrent/full/nature11699.html

钙离子导致酪氨酸信号模体从细胞质膜上解离下来,促进其磷酸化位点磷酸化

强磁场科学中心850MHz核磁共振谱仪及磷谱实验