近期,医学物理中心方志友研究员课题组,在脑胶质瘤微环境研究方面取得重要进展,相关结果以Melatonin attenuates hypoxia-induced epithelial-mesenchymal transition and cell aggressive via Smad7/ CCL20 in glioma为题发表在肿瘤学TOP期刊Oncotarget上(doi.org/10.18632/oncotarget.20525)。
脑胶质瘤是常见的中枢神经系统原发性肿瘤,发病率约为十万分之五。脑胶质瘤组织区域的微环境由肿瘤细胞、免疫细胞及其分泌的各类因子等组成,其中,由肿瘤细胞或免疫细胞分泌的多种因子,如生长因子、趋化因子、促炎因子及抑炎因子等组成了微环境网络,它们之间相互作用,共同调控并影响肿瘤的进程。
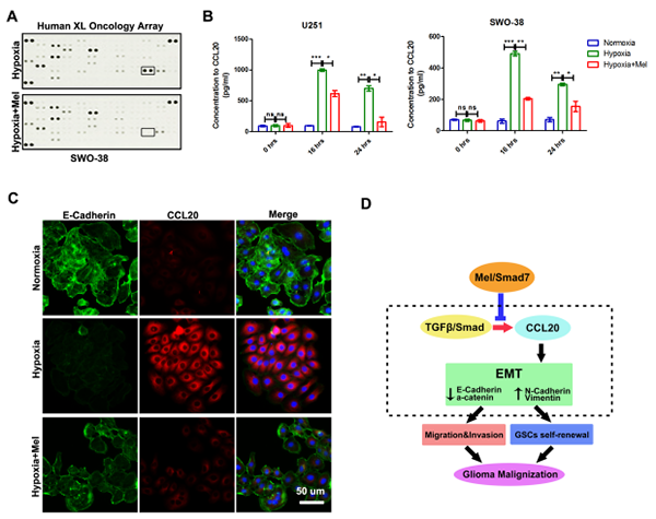
CCL20是趋化因子家族中的重要成员之一,在被激活的单核细胞、T细胞、DC和内皮细胞中表达。肿瘤坏死因子α(tumor necrosis factor α,TNFα)、IL-1β、IL-17、CD40配体及干扰素γ(interferon γ,IFN-γ)等细胞因子可诱导CCL20的表达,介导炎性细胞趋化、肿瘤细胞增殖及组织特异性转移等多种生理及病理过程。
褪黑素(melatonin)是由哺乳动物和人类的松果体产生的一种胺类激素,通过自身的内分泌系统的调节而起作用。褪黑素可以通过血脑屏障进入脑部,又因为它是亲脂性的,所以很容易通过细胞膜进入细胞中。近年来,研究表明褪黑素具有抗肿瘤、改善带瘤生存环境的作用,并被推荐作为肿瘤的辅助治疗药物之一。
鉴于此,医学物理中心分子病理研究室方志友研究员和陈学冉博士以胶质瘤细胞及原位胶质瘤裸鼠为研究模型,解析趋化因子CCL20在脑胶质瘤恶性化进展中的作用及褪黑素的拮抗机理,建立趋化因子及生理激素的肿瘤微环境在胶质瘤复发及恶性发展中的调控网络,以期为胶质瘤的治疗提供新线索和临床理论依据。研究表明,乏氧的胶质瘤组织中CCL20促进细胞的侵袭能力及胶质瘤的复发。进一步研究表明,褪黑素可以通过调控TGFβ/Smad7信号传递进而抑制CCL20的激活,从而达到改善改善带瘤生存环境。这些研究成果为我们重新认识脑胶质瘤的微环境及恶性进展,以及临床肿瘤治疗提供了新的方向和视觉角度。
该研究受到国家自然科学基金和安徽省自然科学基金的资助和支持。
文章链接:https://doi.org/10.18632/oncotarget.20525
Melatonin/CCL20微环境在胶质瘤中的调控作用
