重器巨帙, 融合开放。
董铺湖畔, 蜀山之侧, 以科学为名, 立创新高地。
博学之,审问之, 慎思之,明辨之, 笃行之。
与强者为伍, 与智者同行。 科学岛欢迎您!
海纳百川, 有容乃大。
组织是“形”,思想是“魂”。
传播科学知识, 弘扬科学精神。
及时公开, 准确公开, 合规公开。
近期,中科院合肥研究院固体所王振洋研究员团队在光热增强型超级电容器研究方面取得进展。相关研究成果作为封面发表在Journal of Materials Chemistry A 期刊上。在低温环境下,由于电解液离子扩散受阻,超级电容器等储电器件的电...
近期,中科院合肥研究院安光所激光中心准分子激光团队在氟化钙(CaF2)晶体的准分子激光诱导损伤方面取得新进展,相关结果发表在Applied Surface Science等期刊。 CaF2晶体是紫外光学系统中的重要元件,尤其在半导体光刻系统中,...
近期,中科院合肥研究院固体所内耗与固体缺陷研究部与西安交通大学合作在高性能钨材料研究方面取得新进展,通过多尺度微结构调控策略,在纯钨块材中实现室温韧性和高强度。相关成果发表在金属材料顶级期刊Acta Materialia 上。聚...
近期,中科院合肥研究院固体所计算物理与量子材料研究部张永胜研究员课题组在调控NbFeSb基Half-Heusler(HH)热电材料性能方面取得新进展,该研究不仅为实验提供新的HH研究体系,也为制备具有优异性能的HH热电材料提供了一种能带...
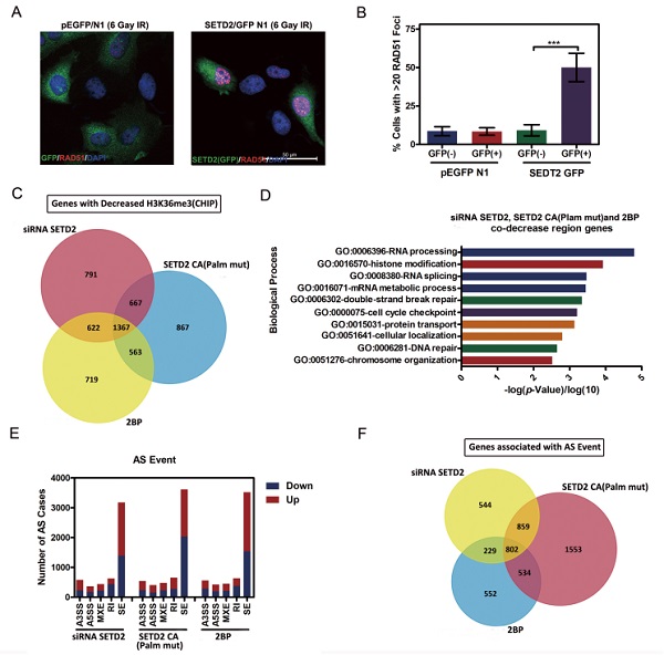
近日,中科院合肥研究院健康所方志友研究员和陈学冉副研究员(中科院青年创新促进会成员)课题组在寻找恶性胶质瘤放射增敏的新靶点方面取得新进展,成果发表在放疗红皮杂志International Journal of Radiation Oncology Biology Physi...